新马大屠杀80年回顾
- 林少彬

- 2月4日
- 讀畢需時 9 分鐘
编者按:
八十年过去了!什么过去了?那场战争。第二次世界大战已经结束八十年,日本投降已经过去八十年!
建国总理李光耀说过,我们可以原谅日本,但是不能忘记!
不能忘记什么?相信老一辈都会说:肃清!
什么是肃清?远东军事法庭不是已经下判了吗?
为了梳理这宗惨案牵涉到的日军人物和背景,笔者特地钻入日本的国家档案库中,寻找相关的蛛丝马迹,希望发现新的“呈堂证据”,并利用这些日方无法否认的史料找出“真正的主谋”,和日军自始至终的“干案时间”,让读者们可以站在这批新的史料之上,俯瞰这场大屠杀的时间和规模。希望我方的历史学者们能利用加害方提供的数据来重新评估这场大屠杀对新马社群的影响。以史为鉴,居安思危。

何谓肃清?
今天我们可以在谷歌轻易找到:肃清(suqing)一词早见于西晋文学家陆机《汉高祖功臣颂》,当时指削平之意,其后还有整顿之意。至宋朝,这个词引申为“彻底清除”。此后,肃清有了当今把某人或团体清除的含义。肃清是一个动词,表示完全清除,近义词有毁灭、消灭。历史上最著名的肃清事件有曹操在公元199年遭暗杀未遂后的报复行动。在日本,一般上含“整顿纲纪、取缔不祥事件”时所使用的日本汉字是肃正(Shukusei); 而“排除反对派”时用的是肃清(同音Shukusei)。1942年2月15日当新加坡落入日本人手中之后,从2月18日到3月4日之间发生的一场针对华人的大屠杀,日军称之为肃清(本地人发音Sook Ching,或称大检证)。注:本文所引用日军史料将按照原有日本汉字。
根据中文维基百科(繁体)的解说,新马的肃清惨案具有以下五大要点:
1. 干案期间:1942年2月18日至3月4日。
2. 干案目的:清除任何潜在亲英或抗日的新马两地华人。
3. 案件类型:系统性屠杀,种族灭绝。
4. 伤亡人数:确切伤亡人数不详,其估计值上下限差距巨大,新加坡可能有2,000-60,000人遇
害,而马来半岛则可能有数千人至50,000人被杀。
5. 罪案主谋:日本陆军宪兵队,山下奉文(Tomoyuki Yamashita)中将、政信(Masanobu Tsuji)中佐、林忠彦少佐。(注:不知何故,山下奉文的上司寺内寿一元帅并未被列入。)
上述五点之中,受害方与加害方最具争议且无法取得共识的是伤亡人数。日本政府不承认我方的11万人说,指我方无凭无据缺乏名单等。最终只承认5000人。
另一方面,负责捉拿战犯的英军却对上述四名罪案主谋束手无策,四人无一被控上军事法庭(山下奉文在菲律宾被处决的案件与新马肃清无关)。其中,被称为“主谋中的主谋”的政信在日本投降后化妆成和尚逃离曼谷辗转回到日本后竟然于1952年以众议院议员的身份踏入日本政坛。后于1961年在寮国离奇失踪,1969年被宣告死亡。
由英军主导,从1947年3月开始在维多利亚纪念堂举行的战犯大审判(乙级和丙级),终于在两年半之后的1949年9月底宣告结束,可是新马华社一般认为英军对日军战犯的判决“过于从宽”,在本地留下了永远的遗憾。
日本投降后17年,1962年1月下旬,新加坡自治邦的土地上,挖掘出处处白骨累累的乱葬坑,居民们相信都是当年肃清下受害者的骨骸,遍布全岛共计35处。
其中惹兰培本“山谷”(本地人称之为东海岸7英里)白骨的数量最多,共428坛,占全岛挖掘数量的71%,所以有人称之为“新加坡的万人坑”。(详见本刊第46期24页,表2)。
化悲愤为力量,1967年中华总商会一共募资28万元,新加坡政府提供20万7000元,于市中心建立了日治时期死难人民纪念碑(右上图),时至今日,日本和平团体人士都称之为“血债的塔”。
日本发现新史料
1987年日本学者高岛伸欣和林博史发现,日军当年在马来半岛负责“治安肃清”的第五师团(广岛人部队)第十一连队第七中队的《阵中日记》(中文:战斗日记),记载了他们在1942年3月的三周之内刺杀华人584人,后来又在同年8月袭击一个华人村落杀死80人。《阵中日记》是日军的官方记录,这本日记的出现,暴露了日军有组织有计划地残杀华人平民的罪行。而且,当两位充满正义感的学者亲自到案发地点采访生还者,进一步了解案发当时状况时,发现日记里所记录的受害人数和村民所描述的大不相同!很明显,日军是做了手脚的!
1992年5月林博史把上述新史料《华侨虐杀 - 日军支配下的马来半岛》(日文)整理出版,将广岛军人(第五师团)在马来半岛所干的坏事,按照时间顺序从1942年3月开始直到他们被调离马来亚的12月底为止,如实列举出来。只可惜这批新的罪证,并未获得日本公众和新马华社的充分注意。
十五年后的2007年5月,林博史再度开出第二炮,出版了姐妹篇《新加坡华侨肃清——日军在新加坡干了什么》(日文),书中引用政信在军中的一段讲话,证实了日军手中掌握大批抗日组织成员的名单。林博史这两本心血之作,已经成为研究新马肃清历史学者必备的工具书。由于两本书中所引用史料几乎全都出自日本防卫厅防卫研究所馆藏的档案,因此日本学界变得沉默无声。但是,这片沉静恰恰“默认”了一件事实,就是大屠杀的干案期间远远超越了前述的1942年“2月18日至3月4日”。来自广岛的这批皇军是在1942年底才被转移去参加侵略新几内亚战役的,因此他们操刀的这场大屠杀,从3月算起到12月为止,历时总共达10个月之久。这是一个很重要的结论。

肃清的元凶
为了迎接二战胜利80周年,笔者于2020年开始探寻日军肃清行动的“元凶”或“始祖”。到底,日军从何时何地开始搞肃清?谁是发号司令者?肃清何时结束?
搜索之下惊讶地发现,原来日军的“首场”肃清发生在1937年至1939年间,地点是中国华北(日军称为北支那)地区,对象当然是中国人。主谋竟然就是山下奉文,当时山下是北支那方面军的参谋长,少将军衔,而他的老板也就是北支那方面军的首任总司令官寺内寿一大将。
据说日军在1938/39年颁布的《治安肃正要纲》就是山下的杰作,例如国道左右两侧200米以内禁止种植高粱等。该《要纲》的“最毒辣之处”是放任日军,只要“怀疑某人是抗日份子就可不经审判就地处决”!这瓶“想杀就杀”的毒药很快就被扩散至中国各个日军占领地,有人甚至认为,日军那残忍的三光(杀光、抢光、烧光)行径就是由此延伸而来的。
太平洋战争爆发后山下奉文亲自把它带过来马来亚和新加坡,上司仍旧是寺内寿一,他们俩可谓中国人的大克星。图7是1942年3月初第五师团步兵第11连队的部队在马六甲周边展开肃清行动时,大队长大本少佐发布的军令:注意一、出现在火车铁路和国道两侧500米以外的中国人和英国人,不分男女老少彻底扫荡。
要知道,马来亚和中国华北的地理和人文环境不同,马来半岛西海岸经济比较发达,因此铁路和大路都在西边,沿路都有不少村落,日军莫名其妙的这条“肃清原则”究竟给西海岸人民多大的灭顶之灾,真是无法估量!
回顾整场肃清,笔者还注意到很重要的一点,就是他们兄弟俩在新马干案的手脚很“干净”。为什么这么说呢?因为只要对比南京大屠杀和新马肃清大屠杀的照片和视频,就会发现:南京大屠杀有不少照片和视频被外国人偷拍并流传到西方媒体手中,然而新马肃清至今仅有三四张低像素黑白照片,更没有人见过有相关视频。
笔者在过去40年来只找到一张可称为“漏网”的肃清照片,即本文(第6页)右图,出自山下奉文第25军近卫师团岩畔豪雄大佐的部队出版的纪念相册,山下和岩畔是死对头,内斗激烈,互不相让,或许鹬蚌忙着相争而让一条小鱼溜了出来。
显然,山下奉文在新加坡沦陷之后,即刻布下天罗地网,拘留和没收所有的“人和物”,所有相机拥有者、不论是英军还是日军自己人,内外的记者,大相机、小相机,统统没收,一个不留。时过80多年后也不见有新的照片出现,山下奉文的封杀手段可见有多严紧和绝密。
肃清何时了
接着,为了查证肃清的全程犯罪时间,必须找到它在何时结束。肃清是否在第5师团离开后就结束,抑或是日军把它交由别的部队接手?经过几个月的挖掘和整理,发现了第25军司令部定期制作的《第二十五军情报记录》,内容是每个月份里,各州府的治安和肃清状况等。
《第二十五军情报记录》的第1份记录于1942年3月,也就是我们一般所说的“新马肃清”之后。这份报告其中一个值得注目的内容是,它的肃清对象竟然还包括“共产党”。
接着在5月份的报告(左下图)中,我们可以看到“马共再建运动”的报道,从侧面证实日军对马共已经“动手”并造成一定程度的破坏。
《第二十五军情报记录》最后一份报告,或者说目前日本政府公开的最后一份报告,日期是1944年10月12日。该报告指出:日军在柔佛州展开军事行动,又在霹雳州袭击怡保市马共机关所在地,在森美兰州肃清共产党抗日份子并逮捕118人等。根据第一和最后一份报告的日期,我们可以算出日军在新马的肃清大屠杀,干案时间至少有2年又8个月。这是远远超过我们“常识”里的“2月18日至3月4日”(三个星期)的!
顺便指出:通过第25军的这份月报,我们也可以观察到日军的肃清行动,已经从初期的对付抗日分子,慢慢地转变成对付马共的作战行动。
肃清黑名单
2007年林博史在他的著作中引用政信参谋对执行肃清的军官的讲话,指出日军手中掌握着大批抗日组织成员的名单,但是执行肃清的军官们不知道应不应该“照单抓人”,更不知道有没有时间看名单。林博史认为,所谓的名单,应该是指参与抗日活动的华人社团及其成员的记录或出版物。
这样的名单相信已经不复存在于新马。它们长什么样呢?
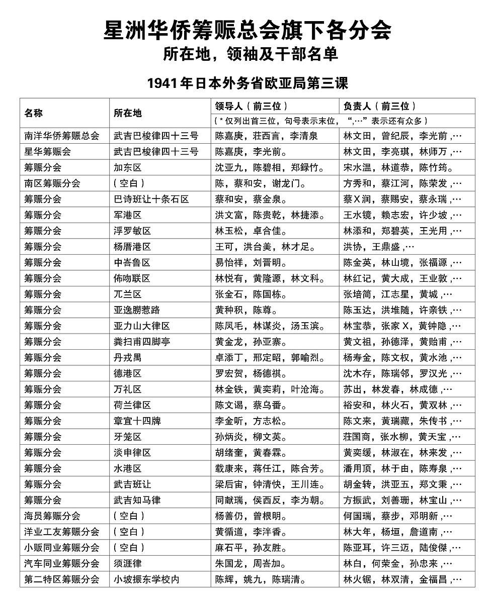
2024年10月由怡和轩主办的《陈嘉庚诞辰150周年纪念展》中,笔者(策展人)展出了从日本外交部外交史料馆中找到的“参与抗日活动的华社及其成员”的相关史料。这批史料主要是1938年至1941年间,日本外务省欧亚局第三课针对东南亚华侨所展开的各种明察暗访的结果,本文只列出曾经展出的六份名单的中译名称,以及该名单所收集的主要情报项目:
•《1938年10月10日南侨筹赈会代表大会出席华侨领袖名单》:代表地区名称,代表姓名。
•《星洲华侨筹赈会旗下各分会所在地、领袖及干部姓名》(第11页):分会名称,所在地,主要领导人(前三位),负责人(前三位)。
•《柔佛筹赈总会及各分会领导人名单》:分会名称,所在地,领导人姓名,执行干部姓名。
•《新加坡华侨设立的社团名单》:会馆社团名称,经费出处,主席/代表名字,负责人名字(限前三名)。
•《新加坡闽侨领袖及其社交关系》:领袖姓名,祖籍,年龄,社会任务,自身职业,资产金额。
•《新加坡华侨设立的95所学校》:董事长姓名,董事姓名,校长姓名,学生人数。
从上述六份名单,就已经可以看到日军调查的深度和广度,拿某位社会领袖为例,他的职业资产和资金,他的祖籍和参与的会馆以及所担当的职务,他所负责管理的华人学校和同伴同伙,一清二楚。即便是已经过了80多年的今天,当我们看到这些名单时,仍然不禁冒出冷汗!
总结
八十年过去了,重新彻查肃清案件之后,竟然发现元凶山下奉文未被审判;整个军事行动经过周密策划和准备,旨在灭绝某个族群,不分男女老幼,延续将近3年,而且至今几乎零影像漏出。作案手法极端阴险恶劣,加害者利用海岸边的浪潮,山林山谷,杀尽杀绝,毁尸灭迹。然后在军事法庭指责被害家属无法提呈具体名单,证据不足。
八十年虽然过去了,可是仍然有新的史料被挖掘出来,这说明了余毒仍然未除,而且余毒的数量规模可观。
如果还有机会翻案的话,您会做些什么呢?

作者为本刊主编
图由作者提供













留言